Top
Learning Spot
Menu

Chapter 6 Linear Inequalities (Concepts)

Welcome to Chapter 6: Linear Inequalities! While equations represent an exact balance ($=$), inequalities explore relationships of order. Using signs like $<$, $>$, $\le$, and $\ge$, we can model real-world constraints where a quantity must be at least or no more than a specific value. Unlike linear equations, linear inequalities typically result in an infinite set of solutions rather than a single numerical value.

Solving these inequalities follows rules similar to standard algebra, but with one critical exception: whenever you multiply or divide both sides by a negative number, you must reverse the direction of the inequality sign. For single-variable inequalities, we represent the solution set on a number line or using interval notation.

When moving to **linear inequalities in two variables** ($ax + by \le c$), the solution is no longer a point or a line, but an entire half-plane in the Cartesian coordinate system. In systems involving multiple inequalities, the overlapping shaded area is known as the feasible region, a concept fundamental to optimization and Linear Programming.

To enhance the understanding of the concepts, this page includes images for visualisation of concepts, flowcharts, mindmaps, and practical examples. This page is prepared by learningspot.co to provide a structured and comprehensive learning experience for every student.

Content On This Page
Linear Inequalities in One Variable Solution of a System of Linear Inequalities in One Variable Graphical Solution of Linear Inequalities
Graphical Solution of a System of Linear Inequalities in Two Variables


Linear Inequalities in One Variable

In mathematics, an inequality is a statement that compares two expressions using symbols other than equality (=). These symbols indicate that one expression is greater than, less than, greater than or equal to, or less than or equal to the other. Building upon our knowledge of linear equations, we now study inequalities that involve a linear expression in a single variable.


Types of Inequalities

Inequalities can be classified based on whether they contain variables and the type of comparison they make.

1. Numerical vs. Literal Inequalities

  • A Numerical Inequality is a statement that compares two numbers without any variables. It is either true or false.

    Examples: $7 > 3$ (True), $5 < 2$ (False), $-1 \le 0$ (True).

  • A Literal Inequality is a statement that contains at least one variable. Its truth depends on the value of the variable.

    Examples: $x < 10$, $2y - 3 \ge 7$.

2. Strict vs. Slack Inequalities

  • A Strict Inequality uses the symbols $<$ (less than) or $>$ (greater than). The values being compared cannot be equal.

    Example: $x > 5$ means $x$ can be any number strictly greater than 5, but not 5 itself.

  • A Slack Inequality uses the symbols $\le$ (less than or equal to) or $\ge$ (greater than or equal to). The values being compared can be equal.

    Example: $x \le 5$ means $x$ can be 5 or any number less than 5.


Solving Inequalities

Solving an inequality means finding all the possible values of the variable that make the statement true. This collection of values is called the solution set.

  • Replacement Set: This is the set of all possible numbers from which the value of the variable can be chosen. Unless specified otherwise, the replacement set is assumed to be the set of all real numbers ($\mathbb{R}$).
  • Solution Set: This is the subset of the replacement set containing all the numbers that make the inequality true. For example, if the replacement set is $\{1, 2, 3, 4, 5\}$ and the inequality is $x < 4$, the solution set is $\{1, 2, 3\}$.

A concept map linking Linear Expressions, Inequality Symbols, Replacement Sets, and Solution Sets.

Inequality Symbols

The primary symbols used to express inequalities are:

  • $<$ : Reads as "less than". Example: $3 < 5$.
  • $>$ : Reads as "greater than". Example: $10 > 7$.
  • $\le$ : Reads as "less than or equal to". Example: $x \le 4$.
  • $\ge$ : Reads as "greater than or equal to". Example: $y \ge -2$.

Inequalities involving $<$ or $>$ are called strict inequalities. Those involving $\le$ or $\ge$ are called slack inequalities.

Linear Inequality in One Variable

A linear inequality in one variable is an inequality that involves a linear expression in a single variable (where the variable's highest power is 1). The general forms are:

$ax + b < 0$

$ax + b > 0$

$ax + b \le 0$

$ax + b \ge 0$

where $a$ and $b$ are real numbers and $a \neq 0$.

Examples of Linear Inequalities in One Variable

1. $2x + 3 < 7$

2. $5y - 1 \ge 9$

3. $\frac{z}{2} + 4 > 1$


Rules for Solving Linear Inequalities

Solving a linear inequality means finding its solution set—all the real numbers that make the inequality true. The process is very similar to solving linear equations, with one critical difference.

Rule 1: Addition and Subtraction

You can add or subtract the same number on both sides of an inequality without changing the direction of the inequality sign. This allows you to move terms across the inequality sign by changing their sign, just like with equations.

If $A < B$, then $A + c < B + c$.

Rule 2: Multiplication and Division by a Positive Number

You can multiply or divide both sides of an inequality by the same positive number without changing the direction of the inequality sign.

If $A < B$ and $c > 0$, then $Ac < Bc$.

Rule 3: Multiplication and Division by a Negative Number

If you multiply or divide both sides of an inequality by the same negative number, you must reverse the direction of the inequality sign.

If $A < B$ and $c < 0$, then $Ac > Bc$.

For example, if $-2x < 6$, dividing by -2 reverses the sign: $x > -3$.


A summary table showing that addition, subtraction, and multiplication/division by positive numbers keep the sign same, while multiplication/division by negative numbers reverses it.

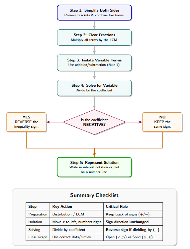
Steps to Solve Linear Inequalities in One Variable

To solve a linear inequality systematically, follow these steps:

Step 1: Simplify both sides. Remove brackets or parentheses using the distributive property and combine like terms on each side of the inequality.

Step 2: Clear fractions (if any). Multiply every term of the inequality by the LCM of the denominators. (Remember Rule 3 if multiplying by a negative number).

Step 3: Isolate the variable term. Use addition or subtraction (Rule 1) to move all terms containing the variable to one side (usually the left) and constant terms to the other side (usually the right).

Step 4: Solve for the variable. Divide both sides by the coefficient of the variable. Crucial: If the coefficient is negative, reverse the inequality sign (Rule 3).

Step 5: Represent the solution. Write the solution set in interval notation or represent it on a number line.


A detailed flowchart showing the steps: Simplify, Clear Fractions, Isolate Variables, and the final check for negative coefficients.

Representation of Solutions

The solution set is usually an interval on the number line, which can be represented in two ways:

1. Interval Notation:

  • Parentheses $( , )$ are used for endpoints that are NOT included (for $<$ and $>$).
  • Square brackets $[ , ]$ are used for endpoints that ARE included (for $\le$ and $\ge$).
  • Infinity symbols, $\infty$ and $-\infty$, always use parentheses.

2. Graphical Representation on a Number Line:

  • An open circle ($\circ$) is used for an endpoint that is NOT included.
  • A closed circle ($\bullet$) is used for an endpoint that IS included.
  • The line is shaded over the range of numbers that are in the solution set.

Examples of Solution Set Representations

Inequality Interval Notation Graph on Number Line
$x > a$ $(a, \infty)$ Open circle at $a$, shade to the right.
$x \ge a$ $[a, \infty)$ Closed circle at $a$, shade to the right.
$x < a$ $(-\infty, a)$ Open circle at $a$, shade to the left.
$x \le a$ $(-\infty, a]$ Closed circle at $a$, shade to the left.
$a < x < b$ $(a, b)$ Open circles at $a$ and $b$, shade between.
$a \le x \le b$ $[a, b]$ Closed circles at $a$ and $b$, shade between.

A summary table mapping inequality symbols to their graph types (open/closed circles) and interval notation (parentheses/brackets).

Example 1. Solve $3(x - 1) \le 2(x - 3)$ and represent the solution on a number line.

Answer:

Given:

The linear inequality $3(x - 1) \le 2(x - 3)$.

To Solve:

Find the solution set for $x$ and represent it on a number line.

Solution:

First, expand both sides:

$3x - 3 \le 2x - 6$

Subtract $2x$ from both sides:

$x - 3 \le -6$

Add 3 to both sides:

$x \le -3$

The solution set is all real numbers less than or equal to -3.

In interval notation, this is $(-\infty, -3]$.

Graphical representation:

Number line with a closed circle at -3 and shading extending infinitely to the left, representing x <= -3

The final answer is $x \le -3$, or $(-\infty, -3]$.


Example 2. Solve $-2x + 5 < 11$ and represent the solution on a number line.

Answer:

Given:

The linear inequality $-2x + 5 < 11$.

To Solve:

Find the solution set for $x$ and represent it on a number line.

Solution:

Subtract 5 from both sides:

$-2x < 6$

Divide both sides by -2. Since we are dividing by a negative number, we must reverse the inequality sign:

$\frac{-2x}{-2} > \frac{6}{-2}$

(Sign reversed)

$x > -3$

The solution set is all real numbers greater than -3.

In interval notation, this is $(-3, \infty)$.

Graphical representation:

Number line with an open circle at -3 and shading extending infinitely to the right, representing x > -3

The final answer is $x > -3$, or $(-3, \infty)$.


Example 3. Solve $\frac{x}{2} - 1 \ge \frac{x}{3} + 1$ and represent the solution on a number line.

Answer:

Given:

The inequality $\frac{x}{2} - 1 \ge \frac{x}{3} + 1$.

To Solve:

Find the solution set for $x$ and represent it on a number line.

Solution:

To eliminate the fractions, we multiply both sides of the inequality by the Least Common Multiple (LCM) of the denominators (2 and 3). The LCM is 6.

Multiply the entire inequality by 6 (a positive number, so the sign does not change):

$6 \left( \frac{x}{2} - 1 \right) \ge 6 \left( \frac{x}{3} + 1 \right)$

Distribute the 6 on both sides:

$6 \cdot \frac{x}{2} - 6 \cdot 1 \ge 6 \cdot \frac{x}{3} + 6 \cdot 1$

$3x - 6 \ge 2x + 6$

Subtract $2x$ from both sides:

$x - 6 \ge 6$

Add 6 to both sides:

$x \ge 12$

The solution set is all real numbers greater than or equal to 12.

In interval notation, this is $[12, \infty)$.

Graphical representation:

Number line with a closed circle at 12 and shading extending infinitely to the right, representing x >= 12

The final answer is $x \ge 12$, or $[12, \infty)$.


Example 4. Solve the compound inequality $-5 \le \frac{5 - 3x}{2} \le 8$ and represent the solution on a number line.

Answer:

Given:

The compound inequality $-5 \le \frac{5 - 3x}{2} \le 8$.

To Solve:

Find the solution set for $x$ and represent it on a number line.

Solution:

We need to isolate $x$ in the middle. We perform operations on all three parts of the inequality simultaneously.

Multiply all three parts by 2 to clear the fraction:

$2(-5) \le 2\left(\frac{5 - 3x}{2}\right) \le 2(8)$

$-10 \le 5 - 3x \le 16$

Subtract 5 from all three parts:

$-10 - 5 \le 5 - 3x - 5 \le 16 - 5$

$-15 \le -3x \le 11$

Divide all three parts by -3. Remember to reverse both inequality signs:

$\frac{-15}{-3} \ge \frac{-3x}{-3} \ge \frac{11}{-3}$

(Signs reversed)

$5 \ge x \ge -\frac{11}{3}$

It is conventional to write the interval with the smaller number on the left. So, we rewrite the solution as:

$-\frac{11}{3} \le x \le 5$

In interval notation, this is $[-\frac{11}{3}, 5]$. (Note that $-\frac{11}{3} \approx -3.67$)

Graphical representation:

Number line with a closed circle at -11/3 and another closed circle at 5. The line segment between these two points is shaded.

The final answer is $[-\frac{11}{3}, 5]$.



Solution of a System of Linear Inequalities in One Variable

Often, a situation is defined by multiple conditions at once. When these conditions are expressed as linear inequalities involving the same variable, they form a system of linear inequalities. The solution to such a system is the set of all values for the variable that satisfy every single inequality in the system simultaneously.


Method for Solving a System

To find the solution set of a system of linear inequalities in one variable, we follow these steps:

1. Solve Each Inequality Individually: First, solve each inequality in the system separately to find its individual solution set (e.g., $x < 5$ or $x \ge -2$).

2. Graph Each Solution on a Single Number Line: Draw one number line. On this line, graph the solution set for each inequality. It's helpful to use different colors or draw the graphs slightly above one another to keep them distinct.

3. Find the Intersection (Common Region): The solution to the entire system is the region on the number line where all the individual graphs overlap. This intersection represents the values of the variable that satisfy the "AND" condition—they must fulfill the first inequality AND the second inequality AND so on.

4. Write the Final Solution: Express the common region using interval notation or as a compound inequality. If there is no region where all the graphs overlap, the system has no solution, and the solution set is the empty set ($\emptyset$).


A number line showing two separate inequalities and a third line showing only the overlapping region as the final solution.

Example 1. Solve the system of linear inequalities:

$2x - 1 < 5$

... (i)

$3x + 4 \ge 10$

... (ii)

Represent the solution on a number line.

Answer:

Given:

A system of two linear inequalities:

Inequality (i): $2x - 1 < 5$

Inequality (ii): $3x + 4 \ge 10$

To Solve:

Find the solution set for the system and represent it on a number line.

Solution:

Step 1: Solve each inequality independently.

First, solve Inequality (i):

$2x - 1 < 5$

(Add 1 to both sides)

$2x < 6$

(Divide by 2)

$x < 3$

The solution set for (i) is all numbers less than 3, which is the interval $(-\infty, 3)$.

Next, solve Inequality (ii):

$3x + 4 \ge 10$

(Subtract 4 from both sides)

$3x \ge 6$

(Divide by 3)

$x \ge 2$

The solution set for (ii) is all numbers greater than or equal to 2, which is the interval $[2, \infty)$.

Step 2 & 3: Find the intersection on a number line.

We need to find the numbers $x$ that are simultaneously less than 3 ($x < 3$) AND greater than or equal to 2 ($x \ge 2$).

Number line showing the solution for x < 3 (open circle at 3, shading left) and x >= 2 (closed circle at 2, shading right). The region where they overlap is the segment between 2 and 3.

The common region where the two solutions overlap is from 2 (inclusive) up to 3 (exclusive).

Step 4: Write the final solution.

The intersection of $(-\infty, 3)$ and $[2, \infty)$ is the interval $[2, 3)$.

The final solution is $2 \le x < 3$, which is $[2, 3)$ in interval notation.


Example 2. Solve the system of linear inequalities: $5 - x \le 3x + 1 \le 7$.

Represent the solution on a number line.

Answer:

Given:

The compound linear inequality $5 - x \le 3x + 1 \le 7$.

To Solve:

Find the solution set for the system and represent it on a number line.

Solution:

A compound inequality of the form $A \le B \le C$ is a compact way of writing a system of two inequalities: $A \le B$ AND $B \le C$. We split it into two parts:

Inequality (i): $5 - x \le 3x + 1$

Inequality (ii): $3x + 1 \le 7$

Step 1: Solve each inequality independently.

First, solve Inequality (i):

$5 - x \le 3x + 1$

(Subtract 1 from both sides)

$4 - x \le 3x$

(Add x to both sides)

$4 \le 4x$

(Divide by 4)

$1 \le x$, which is the same as $x \ge 1$.

Next, solve Inequality (ii):

$3x + 1 \le 7$

(Subtract 1 from both sides)

$3x \le 6$

(Divide by 3)

$x \le 2$

Step 2 & 3: Find the intersection on a number line.

We need the numbers $x$ that are simultaneously greater than or equal to 1 ($x \ge 1$) AND less than or equal to 2 ($x \le 2$).

Number line showing solution for x >= 1 (closed circle at 1, shading right) and x <= 2 (closed circle at 2, shading left). The overlap is the segment between 1 and 2, inclusive.

The common region is the interval from 1 to 2, including both endpoints.

Step 4: Write the final solution.

The intersection of $[1, \infty)$ and $(-\infty, 2]$ is the interval $[1, 2]$.

The final solution is $1 \le x \le 2$, which is $[1, 2]$ in interval notation.


Example 3. Solve the system of inequalities: $3(x-2) < 1$ and $4x + 8 > 0$.

Answer:

Solution:

Step 1: Solve each inequality.

Solve the first inequality:

$3(x-2) < 1$

$3x - 6 < 1$

$3x < 7$

$x < \frac{7}{3}$

Solve the second inequality:

$4x + 8 > 0$

$4x > -8$

$x > -2$

Step 2 & 3: Find the intersection.

We need numbers $x$ such that $x > -2$ and $x < \frac{7}{3}$. (Note that $\frac{7}{3} \approx 2.33$).

Number line showing an open circle at -2 with shading to the right, and an open circle at 7/3 with shading to the left. The overlapping region is between -2 and 7/3.

The common region is between -2 and $\frac{7}{3}$, excluding the endpoints.

Step 4: Write the final solution.

The solution is $-2 < x < \frac{7}{3}$, which is $(-2, \frac{7}{3})$ in interval notation.


Example 4. Solve the system of inequalities: $x - 4 \ge 0$ and $2x + 1 < 3$.

Answer:

Solution:

Step 1: Solve each inequality.

Solve the first inequality:

$x - 4 \ge 0$

$x \ge 4$

Solve the second inequality:

$2x + 1 < 3$

$2x < 2$

$x < 1$

Step 2 & 3: Find the intersection.

We are looking for numbers $x$ that are simultaneously greater than or equal to 4 ($x \ge 4$) AND less than 1 ($x < 1$).

Number line showing a closed circle at 4 with shading to the right, and an open circle at 1 with shading to the left. There is no overlap between the two shaded regions.

As we can see from the number line, there is no region where the two graphs overlap. It is impossible for a number to be both greater than or equal to 4 and less than 1 at the same time.

Step 4: Write the final solution.

The system has no solution. The solution set is the empty set, denoted by $\emptyset$.



Graphical Solution of Linear Inequalities

While linear inequalities in one variable represent intervals on a 1D number line, linear inequalities in two variables represent entire regions in the 2D Cartesian plane. A linear inequality in two variables, such as $x$ and $y$, is a statement that can be written in one of the following general forms:

$ax + by < c$

$ax + by > c$

$ax + by \le c$

$ax + by \ge c$

Here, $a, b,$ and $c$ are real numbers, and $a$ and $b$ are not both zero. The solution set of such an inequality is the collection of all ordered pairs $(x, y)$ that make the inequality true. Graphically, this infinite set of points forms a region called a half-plane.

A diagram comparing a 1D solution on a number line (x > 2) with a 2D solution in a plane (y > x), showing the difference between a line segment and a shaded region.

Graphical Solution of Inequalities in One Variable (in 2D)

Before graphing two-variable inequalities, it's useful to see how single-variable inequalities look on a 2D plane. These often form the boundaries in systems of inequalities.

Vertical Boundary Lines

Inequalities like $x > a$ or $x \le a$ involve only the x-variable. The boundary line is the vertical line $x=a$. The solution is the entire half-plane to the left or right of this line.

The graph for x <= 2, showing a solid vertical line at x=2 and the entire region to its left shaded.

Horizontal Boundary Lines

Inequalities like $y < b$ or $y \ge b$ involve only the y-variable. The boundary line is the horizontal line $y=b$. The solution is the entire half-plane below or above this line.

The graph for y > -1, showing a dashed horizontal line at y=-1 and the entire region above it shaded.

Method for Graphing Linear Inequalities in Two Variables

To graph the solution set of an inequality like $ax + by < c$, we follow a systematic process to find the correct half-plane.

Step 1: Graph the Boundary Line

First, imagine the inequality is an equation: $ax + by = c$. This equation represents a straight line which will act as the "fence" or boundary of our solution region. Find two points on this line (e.g., the x and y-intercepts) to draw it.

The type of line you draw is very important:

  • Draw a dashed line for strict inequalities ($<$ or $>$). This shows that points on the line are not part of the solution.
  • Draw a solid line for slack inequalities ($\le$ or $\ge$). This shows that points on the line are part of the solution.
A diagram showing the difference between a dashed line (for strict inequalities) and a solid line (for slack inequalities).

Step 2: Choose a Test Point

The boundary line divides the entire plane into two half-planes. All the points on one side of the line are solutions, and all the points on the other side are not. To find out which side is correct, we pick a simple "test point" that is not on the line.

  • The origin, (0, 0), is the easiest choice, unless the boundary line passes directly through it.
  • If the line passes through (0, 0), pick any other simple point like (1, 0) or (0, 1).
A plane divided into two half-planes by a line, with the test point (0,0) located in one of the regions.

Step 3: Test the Point

Substitute the coordinates of your test point into the original inequality.

  • If you get a true statement (e.g., $0 \le 4$), your test point is a solution. This means the entire half-plane containing the test point is the solution region.
  • If you get a false statement (e.g., $0 > 6$), your test point is not a solution. This means the other half-plane (the one not containing the test point) must be the solution region.

Step 4: Shade the Solution Region

Shade the entire half-plane that you identified in Step 3. This shaded area is the graphical representation of the solution set.


A coordinate plane divided by a line into two half-planes, highlighting the test point (0,0) and the resulting shaded solution region.

Example 1. Graph the solution set of the linear inequality $2x + 3y > 6$.

Answer:

Given:

The linear inequality in two variables $2x + 3y > 6$.

To Graph:

Represent the solution set graphically in the Cartesian plane.

Solution:

Step 1: Graph the Boundary Line.

Replace $>$ with $=$ to get the boundary line equation: $2x + 3y = 6$.

Find two points on the line:

  • Set $x = 0$: $2(0) + 3y = 6 \implies 3y = 6 \implies y = 2$. Point: $(0, 2)$.
  • Set $y = 0$: $2x + 3(0) = 6 \implies 2x = 6 \implies x = 3$. Point: $(3, 0)$.

Since the inequality is strict ($>$), we draw a dashed line through these points.

Cartesian plane showing axes and a dashed line passing through (0,2) and (3,0), representing 2x+3y=6

Step 2 & 3: Test a Point.

Choose the origin $(0, 0)$ as the test point. Substitute it into the original inequality $2x + 3y > 6$:

$2(0) + 3(0) > 6$

$0 > 6$

This statement is false.

Step 4: Shade the Solution Region.

Because the test point $(0, 0)$ is not a solution, the solution region is the half-plane that does NOT contain the origin. We shade the region above the dashed line.

Graph of 2x + 3y > 6 showing a dashed line through (0,2) and (3,0) and the half-plane above the line shaded.

The final answer is the graph showing the region above the dashed line 2x + 3y = 6.


Example 2. Graph the solution set of the linear inequality $x - 2y \le 4$.

Answer:

Given:

The linear inequality $x - 2y \le 4$.

To Graph:

Represent the solution set graphically in the Cartesian plane.

Solution:

Step 1: Graph the Boundary Line.

The boundary line is $x - 2y = 4$. Find two points:

  • Set $x = 0$: $0 - 2y = 4 \implies y = -2$. Point: $(0, -2)$.
  • Set $y = 0$: $x - 0 = 4 \implies x = 4$. Point: $(4, 0)$.

Since the inequality is non-strict ($\le$), we draw a solid line through these points.

Cartesian plane showing axes and a solid line passing through (0,-2) and (4,0), representing x-2y=4

Step 2 & 3: Test a Point.

Choose the origin $(0, 0)$ as the test point. Substitute into the original inequality $x - 2y \le 4$:

$0 - 2(0) \le 4$

$0 \le 4$

This statement is true.

Step 4: Shade the Solution Region.

Because the test point $(0, 0)$ is a solution, the solution region is the half-plane that contains the origin. We shade the region above the solid line.

Graph of x - 2y <= 4 showing a solid line through (0,-2) and (4,0) and the half-plane above the line shaded, including the origin.

The final answer is the graph showing the region above the solid line x - 2y = 4, including the line itself.


Example 3. Graph the solution set of the linear inequality $y \ge 2x$.

Answer:

Given:

The linear inequality $y \ge 2x$.

To Graph:

Represent the solution set graphically in the Cartesian plane.

Solution:

Step 1: Graph the Boundary Line.

The boundary line is $y = 2x$. Find two points:

  • If $x = 0$, then $y = 2(0) = 0$. Point: $(0, 0)$.
  • If $x = 1$, then $y = 2(1) = 2$. Point: $(1, 2)$.

Since the inequality is non-strict ($\ge$), we draw a solid line through $(0, 0)$ and $(1, 2)$.

Cartesian plane showing a solid line passing through the origin (0,0) and the point (1,2), representing the boundary y = 2x.

Step 2: Choose a Test Point.

The boundary line passes through the origin $(0, 0)$, so we cannot use it as a test point. We must choose another point not on the line. Let's choose the point $(1, 0)$.

Step 3: Test the Point.

Substitute the test point $(1, 0)$ into the original inequality $y \ge 2x$:

$0 \ge 2(1)$

$0 \ge 2$

This statement is false.

Step 4: Shade the Solution Region.

Since the test point $(1, 0)$ is not a solution, the solution region is the half-plane that does NOT contain the point $(1, 0)$. This is the region above and to the left of the solid line.

Graph of y >= 2x showing a solid line through the origin and (1,2), with the half-plane above and to the left of the line shaded.

The final answer is the graph showing the region above the solid line y = 2x, including the line itself.


Example 4. Graph the solution set of the linear inequality $x < 4$.

Answer:

Given:

The linear inequality $x < 4$. This is an inequality in one variable, but we will graph its solution in the two-variable Cartesian plane.

To Graph:

Represent the solution set graphically in the Cartesian plane.

Solution:

Step 1: Graph the Boundary Line.

The boundary line is $x = 4$. This is a vertical line where every point has an x-coordinate of 4.

Since the inequality is strict ($<$), we draw a dashed line at $x=4$.

Cartesian plane showing a dashed vertical line at x=4.

Step 2 & 3: Test a Point.

We can use the origin $(0, 0)$ as our test point. Substitute into the original inequality $x < 4$:

The inequality only depends on the x-coordinate.

$0 < 4$

This statement is true.

Step 4: Shade the Solution Region.

Since the test point $(0, 0)$ is a solution, we shade the entire half-plane that contains the origin. This is the region to the left of the dashed line.

Graph of x < 4 showing a dashed vertical line at x=4 and the entire half-plane to the left of the line shaded.

The final answer is the graph showing the region to the left of the dashed vertical line x = 4.



Graphical Solution of a System of Linear Inequalities in Two Variables

A system of linear inequalities in two variables is a set of two or more linear inequalities that share the same variables (e.g., $x$ and $y$).

The solution to such a system is the set of all ordered pairs $(x, y)$ that make every single inequality in the system true at the same time. Graphically, this solution is the region where the individual solution areas of all the inequalities overlap.

This common, overlapping area is called the feasible region. Any point within this region is a valid solution to the entire system of inequalities.

An illustration showing three overlapping colored regions (a circle, a triangle, a rectangle). The area where all three overlap is highlighted as the 'Feasible Region'.

Method for Graphical Solution of a System

To find the solution for a system of inequalities, we visually combine the solutions for each inequality on a single graph to find their common ground.

Step 1: Graph Each Inequality on the Same Plane

Treat each inequality in the system one by one. For each inequality:

  • Draw its boundary line (solid for $\le, \ge$; dashed for $<, >$).
  • Use a test point like (0,0) to determine which half-plane is the solution for that inequality.
  • Instead of shading heavily, a good technique is to draw small arrows on the boundary line, pointing into the correct solution half-plane. This keeps the graph from getting messy.
A graph showing two boundary lines. Small arrows are drawn on each line, pointing into their respective solution half-planes.

Step 2: Identify the Feasible Region

Once all boundary lines and their solution directions are on the graph, look for the single region where all the arrows are pointing. This area of overlap is the feasible region.

A diagram showing two intersecting half-planes. One is shaded blue, the other yellow. The overlapping feasible region appears green.

Step 3: Shade the Feasible Region

Clearly shade the region of overlap you found in Step 2. This final shaded area is the graphical solution to the system.

Step 4 (Optional): Find the Vertices

The "corner points" of the feasible region, where the boundary lines intersect, are called vertices. These points are often the most important solutions in real-world optimization problems (e.g., finding a maximum profit). To find a vertex, solve the system of two equations corresponding to the two lines that form that corner.

A bounded feasible region is shown, with its four corner points (vertices) clearly marked.

Example 1. Solve the following system of linear inequalities graphically:

$x + y \le 5$

... (i)

$x - y \ge 3$

... (ii)

Answer:

Given:

A system of two linear inequalities:

(i) $x + y \le 5$

(ii) $x - y \ge 3$

To Solve:

Graph the feasible region that satisfies both inequalities.

Solution:

We will graph each inequality on the same Cartesian plane.

Inequality (i): $x + y \le 5$

  • Boundary line: $x + y = 5$.
  • Points: If $x=0, y=5 \implies (0, 5)$. If $y=0, x=5 \implies (5, 0)$.
  • Line type: Solid line (because of $\le$).
  • Test point (0, 0): $0 + 0 \le 5 \implies 0 \le 5$. This is True. The solution region is the half-plane containing the origin (below the line).

Inequality (ii): $x - y \ge 3$

  • Boundary line: $x - y = 3$.
  • Points: If $x=0, y=-3 \implies (0, -3)$. If $y=0, x=3 \implies (3, 0)$.
  • Line type: Solid line (because of $\ge$).
  • Test point (0, 0): $0 - 0 \ge 3 \implies 0 \ge 3$. This is False. The solution region is the half-plane NOT containing the origin (below the line).

Graphing and Finding the Feasible Region:

We draw both solid lines and find the region that is below $x+y=5$ AND below $x-y=3$.

Graph showing the feasible region of the system x+y <= 5 and x-y >= 3. Both lines are solid. The region below x+y=5 and below x-y=3 is shaded, forming an unbounded region with a vertex at (4,1).

The common shaded region is the feasible region for the system.

Finding the Vertex:

The vertex of the feasible region is the intersection point of the two boundary lines. We solve the system of equations:

$\begin{array}{r c l} x + y & = & 5 \\ + \quad x - y & = & 3 \\ \hline 2x \quad & = & 8 \\ \hline \end{array}$

This gives $x = 4$. Substituting into the first equation: $4 + y = 5 \implies y = 1$.

The intersection point (vertex) is $(4, 1)$.

The final answer is The feasible region is the unbounded area below both solid lines $x + y = 5$ and $x - y = 3$, with a vertex at $(4, 1)$.


Example 2. Solve the following system of linear inequalities graphically:

$x + 2y \le 8$

... (i)

$x + y \ge 4$

... (ii)

$x \ge 0$

... (iii)

$y \ge 0$

... (iv)

Answer:

Given:

A system of four linear inequalities.

To Solve:

Graph the feasible region that satisfies all inequalities.

Solution:

We graph the solution for each inequality. The inequalities $x \ge 0$ and $y \ge 0$ are known as non-negativity constraints and they simply restrict our solution to the first quadrant of the Cartesian plane.

Inequality (i): $x + 2y \le 8$

  • Boundary line: $x + 2y = 8$. Points: $(0, 4)$ and $(8, 0)$.
  • Line type: Solid ($\le$).
  • Test point (0, 0): $0 \le 8$. True. The region is on or below this line.

Inequality (ii): $x + y \ge 4$

  • Boundary line: $x + y = 4$. Points: $(0, 4)$ and $(4, 0)$.
  • Line type: Solid ($\ge$).
  • Test point (0, 0): $0 \ge 4$. False. The region is on or above this line.

Graphing and Finding the Feasible Region:

We need the region in the first quadrant that is below the line $x+2y=8$ and above the line $x+y=4$.

Graph showing the feasible region for the system x+2y <= 8, x+y >= 4, x >= 0, y >= 0. The region is a quadrilateral in the first quadrant bounded by the lines, with vertices (4,0), (8,0), (0,4) and another vertex at (0,4) again which means one vertex is common.

The feasible region is the quadrilateral area shown in the graph.

Finding the Vertices:

The vertices are the corners of this shaded region:

  • Vertex A: Intersection of $x+y=4$ and the x-axis ($y=0$).

    $x+0=4 \implies x=4$. Point: $\boldsymbol{(4, 0)}$.

  • Vertex B: Intersection of $x+2y=8$ and the x-axis ($y=0$).

    $x+0=8 \implies x=8$. Point: $\boldsymbol{(8, 0)}$.

  • Vertex C: Intersection of $x+2y=8$ and the y-axis ($x=0$).

    $0+2y=8 \implies y=4$. Point: $\boldsymbol{(0, 4)}$.

  • Vertex D: Intersection of $x+y=4$ and the y-axis ($x=0$).

    $0+y=4 \implies y=4$. Point: $\boldsymbol{(0, 4)}$.

Note that vertices C and D are the same point, so the feasible region is actually a triangle with vertices at (4,0), (8,0), and (0,4).

The final answer is The feasible region is the triangular area in the first quadrant with vertices at (4, 0), (8, 0), and (0, 4), including the boundary lines.


Example 3. Solve the following system of linear inequalities graphically: $x+y < 2$, $x+y \ge 4$.

Answer:

Given:

A system of two linear inequalities:

(i) $x + y < 2$

(ii) $x + y \ge 4$

To Solve:

Graph the solution set of the system.

Solution:

Inequality (i): $x + y < 2$

  • Boundary line: $x + y = 2$. This line is parallel to $x+y=4$.
  • Points: $(0, 2)$ and $(2, 0)$.
  • Line type: Dashed line (because of $<$).
  • Test point (0, 0): $0 + 0 < 2 \implies 0 < 2$. This is True. The solution is the half-plane below the line $x+y=2$.

Inequality (ii): $x + y \ge 4$

  • Boundary line: $x + y = 4$.
  • Points: $(0, 4)$ and $(4, 0)$.
  • Line type: Solid line (because of $\ge$).
  • Test point (0, 0): $0 + 0 \ge 4 \implies 0 \ge 4$. This is False. The solution is the half-plane above the line $x+y=4$.

Graphing and Finding the Feasible Region:

Graph showing two parallel lines, x+y=2 (dashed) and x+y=4 (solid). The solution region for the first inequality is shaded below the dashed line, and the solution region for the second is shaded above the solid line. There is no overlap between the shaded regions.

As seen on the graph, the solution region for the first inequality is the area below the line $x+y=2$, while the solution for the second is the area above the line $x+y=4$. These two regions are separate and have no points in common.

The final answer is There is no solution to this system of inequalities. The feasible region is the empty set ($\emptyset$).


Example 4. Find the feasible region for the system: $x+2y \le 10$, $3x+y \le 15$, $x \ge 0$, $y \ge 0$.

Answer:

Given:

A system of four linear inequalities.

To Solve:

Graph the feasible region.

Solution:

The conditions $x \ge 0$ and $y \ge 0$ restrict the solution to the first quadrant.

Inequality (i): $x + 2y \le 10$

  • Boundary: $x + 2y = 10$. Points: $(0, 5), (10, 0)$.
  • Type: Solid.
  • Test (0,0): $0 \le 10$ (True). Solution is below the line.

Inequality (ii): $3x + y \le 15$

  • Boundary: $3x + y = 15$. Points: $(0, 15), (5, 0)$.
  • Type: Solid.
  • Test (0,0): $0 \le 15$ (True). Solution is below the line.

Graphing and Finding the Feasible Region:

We need the area in the first quadrant that is below both lines.

Graph showing the feasible region for a system of inequalities. The region is a bounded quadrilateral in the first quadrant.

The feasible region is the bounded quadrilateral shown.

Finding the Vertices:

The vertices are the corners of the shaded region:

  • Vertex A: The origin, $\boldsymbol{(0, 0)}$.
  • Vertex B: The x-intercept of $3x+y=15$. Point: $\boldsymbol{(5, 0)}$.
  • Vertex C: The y-intercept of $x+2y=10$. Point: $\boldsymbol{(0, 5)}$.
  • Vertex D: The intersection of $x + 2y = 10$ and $3x + y = 15$.

    From $3x+y=15$, we get $y = 15 - 3x$. Substitute this into the first equation:

    $x + 2(15 - 3x) = 10$

    $x + 30 - 6x = 10$

    $-5x = -20 \implies x = 4$.

    Now find y: $y = 15 - 3(4) = 15 - 12 = 3$. Point: $\boldsymbol{(4, 3)}$.

The final answer is The feasible region is the bounded quadrilateral area in the first quadrant with vertices at (0, 0), (5, 0), (4, 3), and (0, 5).